首页 > 尤克里里谱 / 简谱正文 (我只在乎你尤克里里谱_邓丽君_天籁之音,当之无愧)
我只在乎你尤克里里谱_邓丽君_天籁之音,当之无愧

我只在乎你 (国语) - 邓丽君
词:慎芝
曲:三木たかし
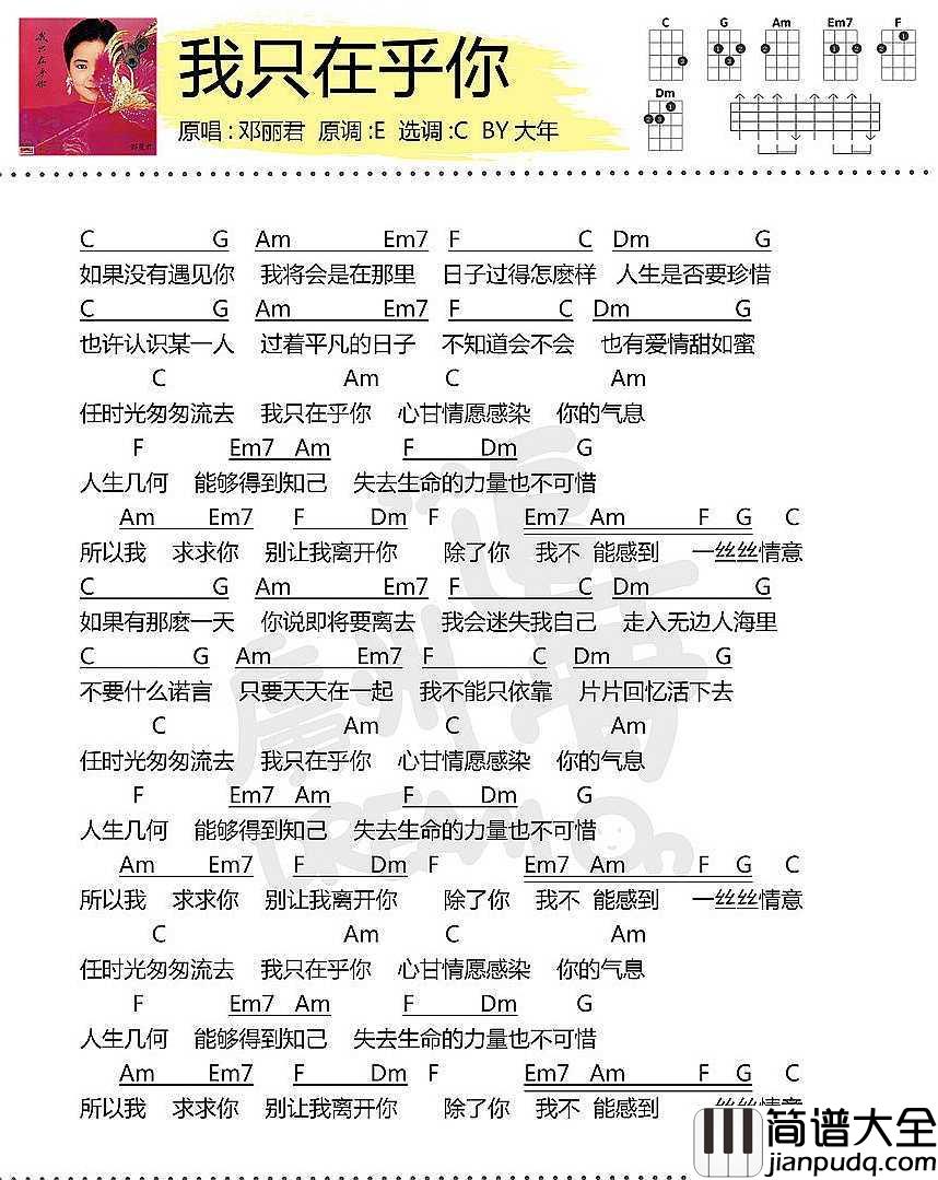
如果没有遇见你
我将会是在哪里
日子过得怎么样
人生是否要珍惜
也许认识某一人
过着平凡的日子
不知道会不会
也有爱情甜如蜜
任时光匆匆流去
我只在乎你
心甘情愿感染你的气息
人生几何能够得到知己
失去生命的力量也不可惜
所以我求求你
别让我离开你
除了你 我不能感到
一丝丝情意
如果有那么一天
你说即将要离去
我会迷失我自己
走入无边人海里
不要什么诺言
只要天天在一起
我不能只依靠
片片回忆活下去
任时光匆匆流去
我只在乎你
心甘情愿感染你的气息
人生几何能够得到知己
失去生命的力量也不可惜
所以我求求你
别让我离开你
除了你 我不能感到
一丝丝情意
任时光匆匆流去
我只在乎你
心甘情愿感染你的气息
人生几何能够得到知己
失去生命的力量也不可惜
所以我求求你
别让我离开你
除了你 我不能感到
一丝丝情意

今天听一首怀旧金曲《我只在乎你》。
邓丽君生前曾表示自己唱过无数歌曲,但《我只在乎你》是最钟爱的作品之一。这首歌也是她准备退出歌坛做回自己的宣言,可惜因为表达得隐晦而没受到应有的关注。歌曲里的那个你,虽然从表面上看是那个心爱的他,但实际上却是歌迷。

当我们紧握双手的时候,我们手中什么也抓不住,可是,当我们松开手来,我们就会发现,满世界的阳光都在自己的手中。放下,松开,就会快乐。无论我们身前是万贯家财还是权高位重,是国家要人还是普通百姓,当我们离开这个世界的时候·都是两手空空,什么也不可能带走。
如今的社会,不知道还有多少人,会记得去感激,又有多少人,会知道要去感谢?钱能让一个人自信,也能让一个人自大彷徨。毕竟,有钱人只是少数。梦想,也可以让一个人自信,但大多数人不清楚自己是否拥有。来不及收集夏花的灿烂,嵌入记忆的深处;来不及剪辑夏夜的浪漫,点染生命的脉络;来不及萃取夏日的热情,温暖未知的岁月。转眼间,却已惊觉薄凉环绕。点滴凉意,透出了秋的味道。
猜你喜欢的简谱
- 我只在乎你钢琴谱_邓丽君_任时光匆匆流去,我只在乎你
- 我只在乎你吉他谱_邓丽君_经典老歌弹唱谱
- 我只在乎你指弹谱_冈崎伦典改编版_吉他独奏谱_视频演
- 我只在乎你指弹谱_冈崎伦典_指弹吉他独奏谱_演奏视频
- 我只在乎你简谱(歌词)_邓丽君演唱_岭南印象曲谱
- 我只在乎你吉他谱_邓丽君_人生是否要珍惜
- 我只在乎你简谱_邓丽君_曾经的老歌回响在耳边,却仿佛就
- 我只在乎你钢琴谱_邓丽君
- 我只在乎你钢琴谱_克莱德曼
- 我只在乎你钢琴谱_邓丽君
- 我只在乎你钢琴谱_邓丽君
- 我只在乎你简谱_邓丽君演唱
- 我只在乎你简谱_慎芝词/三木曲邓丽君_
- 我只在乎你简谱(歌词)_暖儿曲谱
- 我只在乎你指弹谱_F调附教程_喀什怒放编配_冈崎伦典
- _我只在乎你_吉他谱_邓丽君_C调原版弹唱谱_高清六线谱
- 我只在乎你指弹谱_指弹吉他独奏谱_演奏视频_冈崎伦典
- _我只在乎你_吉他谱_邓丽君_C调弹唱六线谱_高清图片谱
- 我只在乎你吉他谱__邓丽君
- 邓丽君_我只在乎你_吉他谱_C调
- 搜索更多简谱
-
- [意]我只愿睡在我的龙床上正谱选自歌剧_唐·卡洛_[意]我只愿睡在我的龙床上正谱_选自歌剧_唐·卡洛_简谱
- 我只喜欢你的人设简谱_奇然/沈谧仁演唱_兰语神韵制谱
- 我只喜欢你的人设简谱_大C演唱_兰语神韵制谱
- 爱的情缘我只画你简谱_王爱华演唱_天恩制谱
- _伤心1999_吉他谱
- _斑马,斑马_吉他谱
- _喊你的名字_吉他谱
- _我只在乎你_吉他谱
- _我在南京的夜里_吉他谱
- _斑马斑马_吉他谱
- 我只在乎你吉他谱_邓丽君_C调简单版_女生弹唱谱
- 我只在乎你吉他谱_邓丽君_经典老歌弹唱谱
- 我不想改变世界我只想不被世界改变吉他谱_八三夭_G调弹唱谱
- 苏打绿_我只在乎你_女声版|吉他谱|图片谱|高清|苏打绿
- 我只想|吉他谱|图片谱|高清|弦@音
- 灰姑娘尤克里里谱_郑钧_也许在等你到来
- 半情歌尤克里里谱_元若蓝_人世间,最教人残念的,总是未完成的半情歌
- 往事只能回味吉他谱_韩宝仪_我只有在梦里相依偎
- 单车尤克里里谱_陈奕迅_常情如此不可推卸
- 白桦林尤克里里谱_朴树_她时常听他在枕边呼唤
- 一抹伤尤克里里谱_孙露_网络剧双世宠妃2插曲
- 请先说你好尤克里里谱_贺一航_在一起的人,不一定一直都会在一起
- Faded尤克里里谱_Alan_Walker__让你看到前方的希望
- love_scenario尤克里里谱_iKON_结局不重要,重要的是我们相爱过
- 左手吉他谱_冯提莫_让你明白最爱之人在你的右边
- 欧巴我不傻尤克里里谱_夕西_那些傻白甜的人在爱情面前要认真考虑
- 念郎尤克里里谱_徐深_静静的呼唤着属于他们的爱情
- 星球坠落尤克里里谱_李佳隆/艾热_想摘下星星给你,摘下月亮给你
- 寒鸦少年尤克里里谱_华晨宇_释放他从未展现过的孤傲倔强一面
- 山海尤克里里谱_草东没有派对_于是我奔向了大海,奔向了深山
- 说散就散尤克里里谱_唱出了多少人的“前任”心事
- 追光者尤克里里谱_像影子追着光梦游,我可以等在这路口
- 当冬夜渐暖尤克里里谱_孙燕姿_多少次失望表示着多少次期盼
- 浪子回头尤克里里谱_茄子蛋_浪子也会回头,你要为谁停留?
- 样子尤克里里谱_周迅_从前书信很慢,一生只够爱一个人
- 你一定要幸福尤克里里谱_何洁_电视剧美丽分贝主题曲
- 圣诞结尤克里里谱_陈奕迅_被打了死结的爱
- 可不可以给我你的微信尤克里里谱_MOONBOI_可爱的人,可不可以给我你的微信?
- 好喜欢你尤克里里谱_王广允_这是一首永不褪流行的歌曲
- 生僻字尤克里里谱_陈柯宇_这些字你都认识吗
- Always_with_me尤克里里谱_动画片千与千寻的主题曲
- 爱久见人心尤克里里谱_梁静茹_让你明白内心深处的爱,只有时间才能发现
- 你还在忧愁什么呢尤克里里谱_花粥&厘小白_不要为爱情忧愁,它是我们所不能掌控的
- 唱不了一首欢乐的歌尤克里里谱_谢春花_难过的时候,放声歌唱吧,就算唱不了一首欢乐的歌
- 达尔文尤克里里谱_蔡健雅_在爱情里也要物竞天择,适者生存
- 热门话题
- 简谱215046
- C调25402
- 弹唱19742
- G调17715
- 钢琴谱14842
- 记谱13809
- 编配13037
- 吉他谱7808
- 周杰伦4179
- 六线谱2810
- D调2396
- 指法2080
- 的人1850
- 独奏1848
- A调1764
- 原版1681
- the1615
- 林俊杰1600
- 我是1515
- 陈奕迅1510
- E调1420
- 弹唱谱1358
- F调1303
- 薛之谦1212
- 吉他1186
- 赵雷1134
- 五月天1117
- You1035
- 曲水941
- 乌兰926
- 演唱925
- 毛不易923
- 许嵩916
- 李荣浩911
- 影视906
- 邓丽君824
- 未知755
- 线谱754
- 许巍752
- 我在732
- Beyond729
- 金曲711
- 主题曲708
- 邓紫棋693
- 张学友631
- Me629
- Love625
- OF607
- 选曲603
- 李健580
- 汪峰553
- 梁静茹539
- 东方Project537
- 指弹536
- 王菲533
- 王力宏530
- 都是520
- 久石让518
- 花粥504
- I503
- 孙燕姿503
- 隔壁老樊494
- 陈粒480
- My479
- 我想475
- 房东的猫460
- 周深456
- 让我450
- 张杰449
- 初音未来445
- 莫文蔚419
- 一声418
- 汪苏泷417
- B调416
- 标准版412
- 林宥嘉407
- 宋冬野397
- 朴树395
- A391
- 我要390
- 简单版380
- 蔡健雅380
- to378
- 齐秦374
- in372
- 游戏368
- 插曲365
- 陈瑞362
- 南风361
- 故乡360
- 华晨宇359
- 总谱358
- 刘德华356
- 石进355
- 银燕353
- 粤语350
- 伍佰347
- 琴谱345
- 阎维文341
- 陕北338
- 巴赫338
- 儿歌337
- 杨宗纬334
- 张碧晨331
- 刘若英327
- 组合326
- 冷漠326
- 田馥甄324
- 张震岳323
- 罗大佑315
- 流行追梦人313
- 理查德312
- 望月311
- 月亮311
- 调和310
- 这一309
- 中国306
- 词曲305
- 陶喆305
